This website requires JavaScript.
Explore
Help
Sign in
python
/
aiogram
Watch
1
Star
0
Fork
You've already forked aiogram
0
mirror of
https://github.com/aiogram/aiogram.git
synced
2026-04-08 16:37:47 +00:00
Code
Issues
Projects
Releases
Packages
Wiki
Activity
Actions
27dddff7f5
aiogram
/
docs
/
_static
/
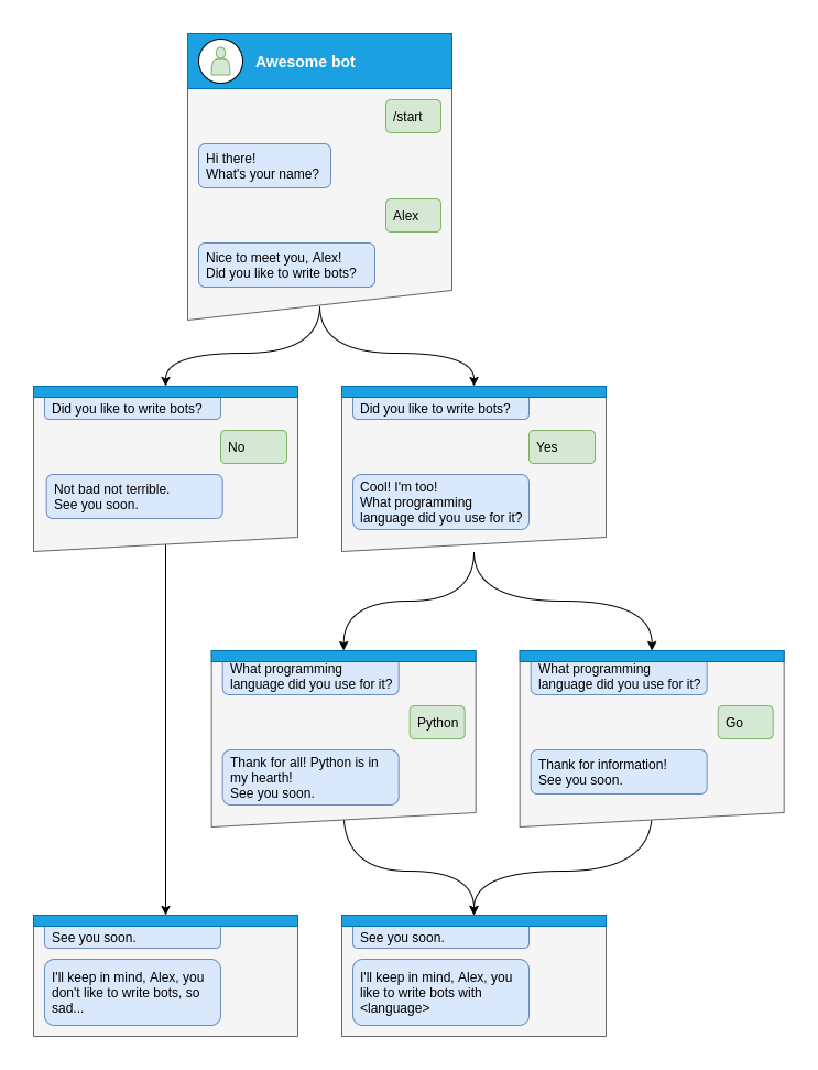
fsm_example.png
Alex Root Junior
f97367b3ee
More docs
2021-10-12 01:11:53 +03:00
89 KiB
743x971px
Raw
History